桂子香飘街巷菊花黄遍山野农历九月初九重阳如约至自古以来重阳便有登高、赏菊等习俗后来又融入敬老爱老的传统让节日既有山水清欢,又添人间温情孝暖重阳 情满黄...
2025-10-29 0
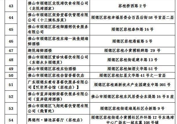
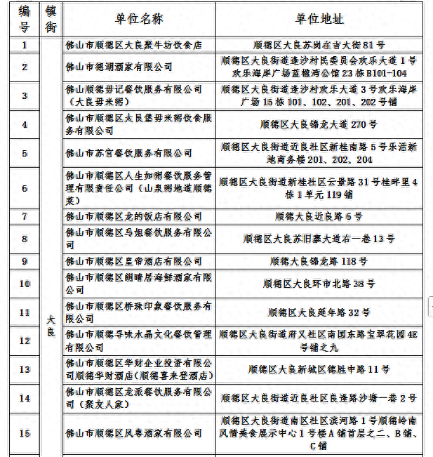
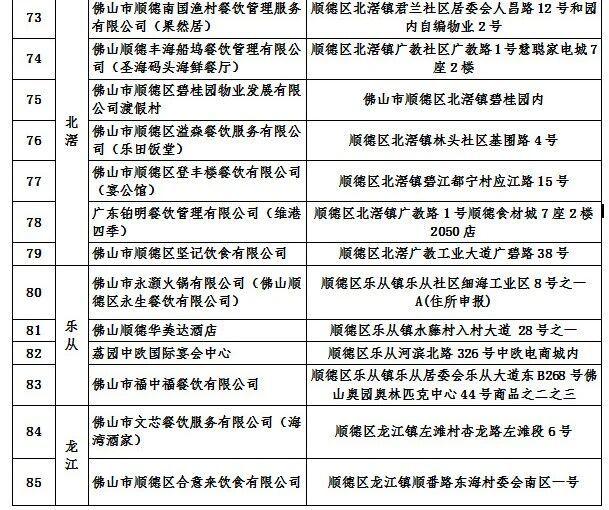
10月28日,南方+从顺德区旅游协会获悉,顺德区首批“匠心团膳 顺德臻选”首批旅游团餐示范单位名单进入公示阶段。公示时间为10月28日至11月3日,反馈邮箱为sdqlyxh@163.com,联系电话为22213083。据名单显示,首批共有94家餐饮单位入选。
据悉,为规范旅游团餐服务品质,推动“旅游+美食”深度融合,擦亮顺德“世界美食之都”金字招牌,由顺德区文化广电旅游体育局指导,顺德区旅游协会主导开展了“匠心团膳 顺德臻选”首批旅游团餐示范单位评选活动。全程严格遵循“公平、公正、公开”原则,截至目前,该活动已完成报名征集、资料初审、专家评审及实地考察等流程。
拟获评单位名单公示如下(排名不分前后):
撰文:张艳青
图源自顺德区旅游协会
【作者】 张艳青
【来源】 南方报业传媒集团南方+客户端
相关文章
桂子香飘街巷菊花黄遍山野农历九月初九重阳如约至自古以来重阳便有登高、赏菊等习俗后来又融入敬老爱老的传统让节日既有山水清欢,又添人间温情孝暖重阳 情满黄...
2025-10-29 0
常见的高热量零食有哪些 简介:辣条是一种广受男生欢迎的零食,主要原料为小麦粉和辣椒,含有一定量的食品添加剂。特点:辣条以其独特的辣味和口感吸引了众多男...
2025-10-29 0
重阳的汴菊(汪汪)就像《清明上河图》展开的画品种尽可能多,占地足够的大无需南山登高,随时皆可重阳满目尽带黄金甲,层层涌浪随风云千古翻腾,堂皇大宋气象如...
2025-10-29 3
投资理财排行_中国十大理财平台 1、中国十大理财平台(排名不分先后):中国平安:简介:中国平安是一家综合性的金融企业,业务范围涵盖保险、银行、投资理财...
2025-10-29 3
香水排行榜前十名高端品牌有哪些,香水哪个牌子最好用排行榜 兰蔻的品牌形象是一朵含苞欲放的玫瑰,兰蔻一直以其独特的品牌理念实践着对全世界女性美的承诺,给...
2025-10-29 3
10月28日,南方+从顺德区旅游协会获悉,顺德区首批“匠心团膳 顺德臻选”首批旅游团餐示范单位名单进入公示阶段。公示时间为10月28日至11月3日,反...
2025-10-29 4
谁知道2015中国橱柜十大品牌? 1、年中国橱柜十大品牌包括以下这些:方太集成橱柜:简介:方太是中国厨房领域的著名品牌,以其高品质和创新设计著称。方太...
2025-10-29 6
大学遗憾清单排行榜,六成大学生都后悔没干此事... 1、在大学这段宝贵的时光里,许多学生在毕业后回首往事,都会发现一些未曾实现的愿望和遗憾。以下是六成...
2025-10-29 5
发表评论