首页 景点排名文章正文

三门峡中秋国庆文旅全攻略,精彩活动、给力优惠都在这儿!

景点排名 2025年10月01日 08:05 9 admin
三门峡日报2025-09-29 08:58:31

三门峡中秋国庆文旅全攻略,精彩活动、给力优惠都在这儿!

            当中秋的明月遇上国庆的欢歌,三门峡也迎来了最具氛围感的金秋旅游季!围绕“金秋时光·悦享三门峡”主题,非遗、游玩、演出、赏景、展览等活动缤纷上演,还有超多景区门票减免、酒店优惠等福利。这份超全文旅攻略,帮你把中秋国庆黄金周的快乐安排得明明白白!   三门峡中秋国庆文旅全攻略,精彩活动、给力优惠都在这儿!
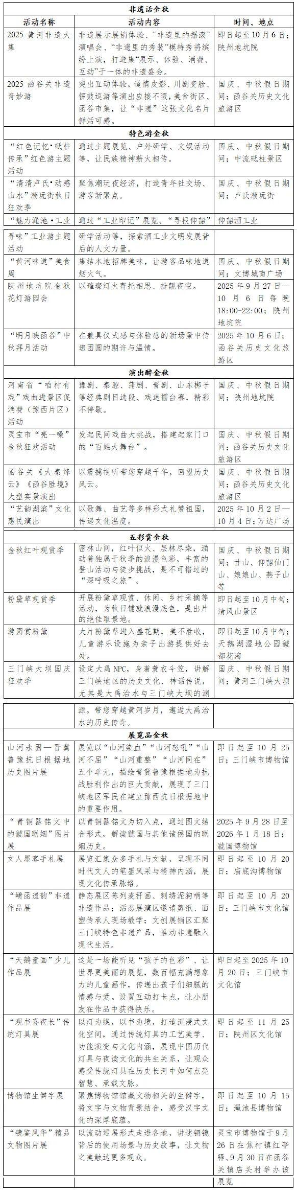
五大主题活动,承包你的双节欢乐
  本次金秋旅游季推出20余项特色活动、1100余场群众性文化活动,从非遗体验到实景演出,从红叶观赏到美食狂欢,满足不同人群的出游需求:
三门峡中秋国庆文旅全攻略,精彩活动、给力优惠都在这儿!

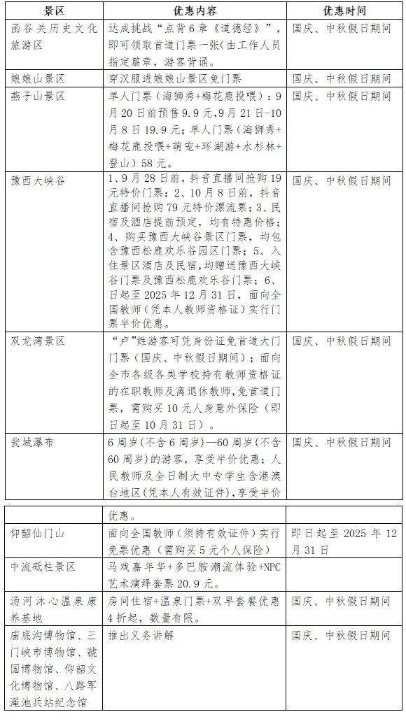
超给力优惠,提升旅行性价比
  中秋国庆期间,三门峡多家景区、酒店推出诚意满满的优惠政策,还有免费讲解服务,让你花更少的钱,玩得更尽兴!

三门峡中秋国庆文旅全攻略,精彩活动、给力优惠都在这儿! 出行小贴士        中秋国庆假期为旅游高峰期,建议提前规划行程,预订景区门票、酒店住宿,避免临时无房、无票;   金秋时节三门峡昼夜温差较大,出行可携带外套,做好保暖准备;   部分户外活动(如登山、徒步)需穿舒适运动鞋,注意安全;   活动及优惠信息可能会根据实际情况有所调整,请及时关注官方信息。
三门峡中秋国庆文旅全攻略,精彩活动、给力优惠都在这儿!   这个双节,不如就去三门峡!在非遗大集中感受文化魅力,在红叶满山处邂逅金秋美景,在温泉民宿里枕月而眠,让每一段旅程都充满惊喜与回忆。

声明: 本公号原创文章谢绝媒体转载。 如经授权转载,请于文章开头注明“来源: 三门峡日报微信公众号(ID:smxrbweixin)”。

责编:徐伟

合作热线:18639836009 16639899398

投稿邮箱:smxsjkb@163.com

微信推广:0398—2981057 

法律顾问:河南宇萃(三门峡)律师事务所

赵双良 胡    彬

发表评论

而然网 网站地图 Copyright © 2013-2024 而然网. All Rights Reserved.