1945年8月9日,苏联出兵东北,日本关东军一溃千里,连连败退。很快苏联军队便踏上了朝鲜的土地,当时在东京的日军高层还在纠结是否要投降。在这时刻出现了...
2025-10-22 0
南京晨报2025-10-21 17:39:07
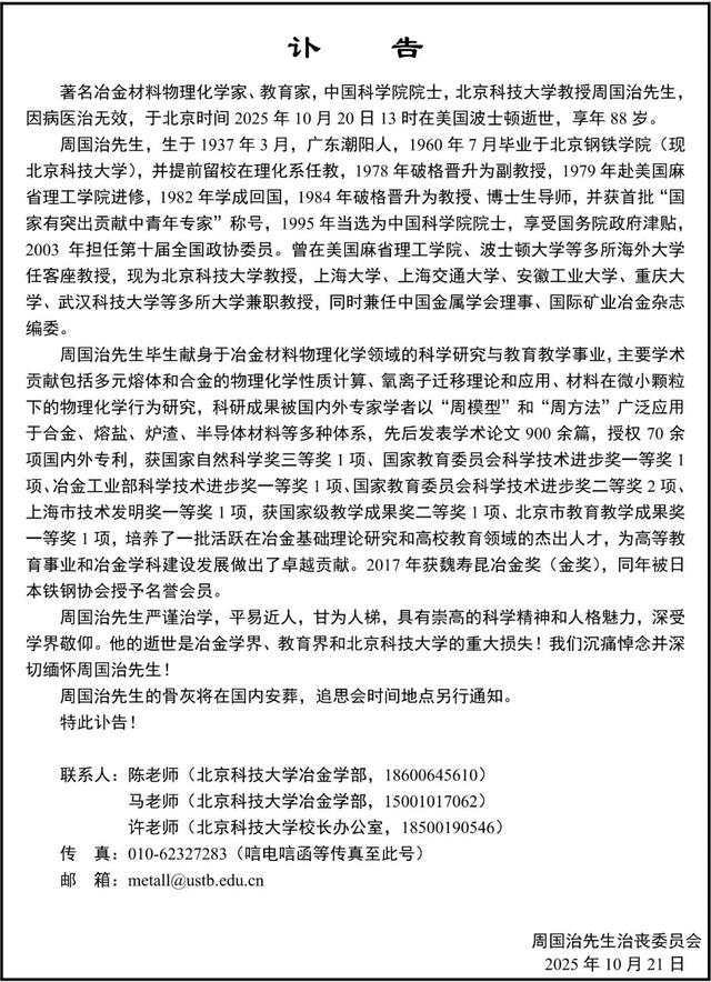
10月21日下午,北京科技大学发布讣告:沉痛悼念周国治院士。
著名冶金材料物理化学家、教育家,中国科学院院士,北京科技大学教授周国治先生,因病医治无效,于北京时间2025年10月20日13时在美国波士顿逝世,享年88岁。
来源:北京科技大学 编辑:宁宁 责编:高文玉
相关文章
1945年8月9日,苏联出兵东北,日本关东军一溃千里,连连败退。很快苏联军队便踏上了朝鲜的土地,当时在东京的日军高层还在纠结是否要投降。在这时刻出现了...
2025-10-22 0
2004年,两个人站在民政局门口。他年纪大到可以当她爷爷,她还在读研究生。媒体一下就炸了锅。记者冲上去,话里话外全是风凉话:这么年轻的姑娘,怎么就愿意...
2025-10-22 0
为了甩掉“稀土管制”这个大包袱,在谈判领域自视甚高的特朗普,信心满满地向中国提出一项新交易,那就是用撤回对华关税,来换取中国在大豆、稀土以及芬太尼问题...
2025-10-22 0
先说句大白话:很多女生在夜里刷手机,最怕的不是男友不回消息,而是他回了,却连一句“到家了吗”都没有。 今天刷到一条热搜,说“男人亲你五个部位才算真爱...
2025-10-22 0
网络不是法外之地。全国公安机关按照“净网—2025”专项工作部署,聚焦人民群众反映强烈的网络谣言突出网络违法犯罪,持续加大打击整治力度。近日,公安部公...
2025-10-22 0
中国和沙特阿拉伯在军事合作上又迈出一步,这次是海军联合训练蓝剑2025,中国海军特种兵已经抵达沙特那边,沙特国防部直接在社交平台上放出照片和声明,以色...
2025-10-22 0
他曾有幸结识诸多顶尖科学家,其中不仅包括曾受邀到家中赴宴、被称作“活着的最伟大生物学家”的詹姆斯・沃森,还有多位生物医学、化学与物理学领域的诺贝尔奖得...
2025-10-22 0
郑丽文担任国民党主席以后,摆在面前有三大难题,整合国民党、打造蓝白合以及两岸关系。先来说说整合国民党,郑丽文本身没有派系,在蓝营内部根基不深,靠着中基...
2025-10-22 0
发表评论