三分钟揭秘!网络麻将随意控牌器(系统发牌规律 (网络麻将随意控牌器 手机打牌辅助是一款可以让一直输的玩家,快速成为一个“必胜”的AI辅助...
2026-01-23 85
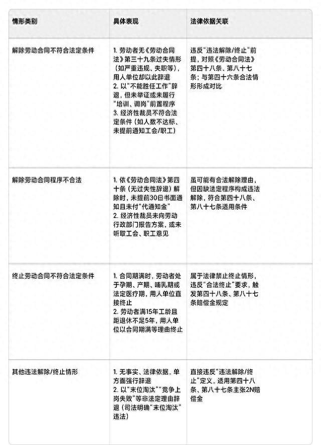
上班族动不动喊2N赔偿?碰到这几种情况你还真拿不到
说实话,最近两年,办公室里聊劳动合同的事越来越多,隔壁小李刚被辞退,张嘴就是“我要2N赔偿”,仿佛谁敢说个不字就要当场掀桌子。其实,真不是谁被辞退都能拿2N,说的不客气,有些人还不晓得自己到底能不能碰这个赔偿,换言之,乱喊一通,说不准最后还得自己吃亏。
小区门口那家律师事务所,前几天来了个阿姨,是东北人,嗓门很大,进门劈头盖脸就是:“领导,公司说不续签,我是不是能拿个2N?”律师喝了口茶,慢悠悠地和她讲,说公司要是合同到期不续签,又没啥违法操作,顶多给她个N经济补偿,不是2N。阿姨有点懵,说自己朋友去年拿了2N,咋到她这就变了?律师说,朋友那是单位违法解除合同,法律条文写得清清楚楚,《劳动合同法》第四十八、八十七条,不违法不终止,赔偿就不能翻倍。
上海的堂弟上个月也闹了一场,说单位没交社保,他主动走的,喊着要2N,走到劳动仲裁那头才知道——自己能拿的还是N经济补偿,2N和他没关系。堂弟气得团团转,最后还不是认了,回家吃了碗小馄饨,闷闷不乐半天。就是说,大家有事不能光听别人怎么说,法律里写得一清二楚,2N这东西,只有单位违法解除或者违法终止,你才有资格张嘴要。
还有江苏那边的表妹,去年生孩子的时候被公司辞退,家里人全跑去闹,说公司得给2N,最后纠结半天,才发现她属于法律保护的特殊时期,单位辞退就该赔偿,可到底能不能拿2N,还得看公司到底有没有违法。说不准哦,碰到这种事,家里人吵吵嚷嚷,单位的人也不敢马虎,谁都怕摊上事。
反正吧,大家遇到劳动纠纷,先看看自己到底属于哪类情况,别听风就是雨,赔偿金不是想拿就能拿。要真搞不清楚,找律师问清楚,省得后面扯皮扯掉半条命。很多事,说起来简单,做起来就乱套了。
相关文章
三分钟揭秘!网络麻将随意控牌器(系统发牌规律 (网络麻将随意控牌器 手机打牌辅助是一款可以让一直输的玩家,快速成为一个“必胜”的AI辅助...
2026-01-23 85
一分钟揭秘!微信挖坑技巧讲解(助赢神器 (微信挖坑技巧讲解 手机打牌辅助是一款可以让一直输的玩家,快速成为一个“必胜”的AI辅助神器,有...
2026-01-23 85
七分钟了解!微乐如何让系统发好牌(万能开挂神器 (微乐如何让系统发好牌 手机打牌辅助是一款可以让一直输的玩家,快速成为一个“必胜”的AI...
2026-01-23 83
七分钟秒懂!微乐斗地主好友房如何让系统发好牌(必赢神器 (微乐斗地主好友房如何让系统发好牌 手机打牌辅助是一款可以让一直输的玩家,快速成...
2026-01-23 77
一分钟揭秘!全民如意棋牌秘籍(如何让系统给你发好牌 (全民如意棋牌秘籍 手机打牌辅助是一款可以让一直输的玩家,快速成为一个“必胜”的AI...
2026-01-23 64
一分钟秒懂!财神十三张的猫腻(提高胜率技巧 (财神十三张的猫腻 手机打牌辅助是一款可以让一直输的玩家,快速成为一个“必胜”的AI辅助神器...
2026-01-23 60
一分钟揭秘!微乐福建麻将为什么总是输有挂吗(万能开挂神器 (微乐福建麻将为什么总是输有挂吗 手机打牌辅助是一款可以让一直输的玩家,快速成...
2026-01-23 63
三分钟了解!皮皮麻将输赢规律(如何只赢不输 (皮皮麻将输赢规律 手机打牌辅助是一款可以让一直输的玩家,快速成为一个“必胜”的AI辅助神器...
2026-01-23 66
发表评论